Instance Verification Kit (IVK)
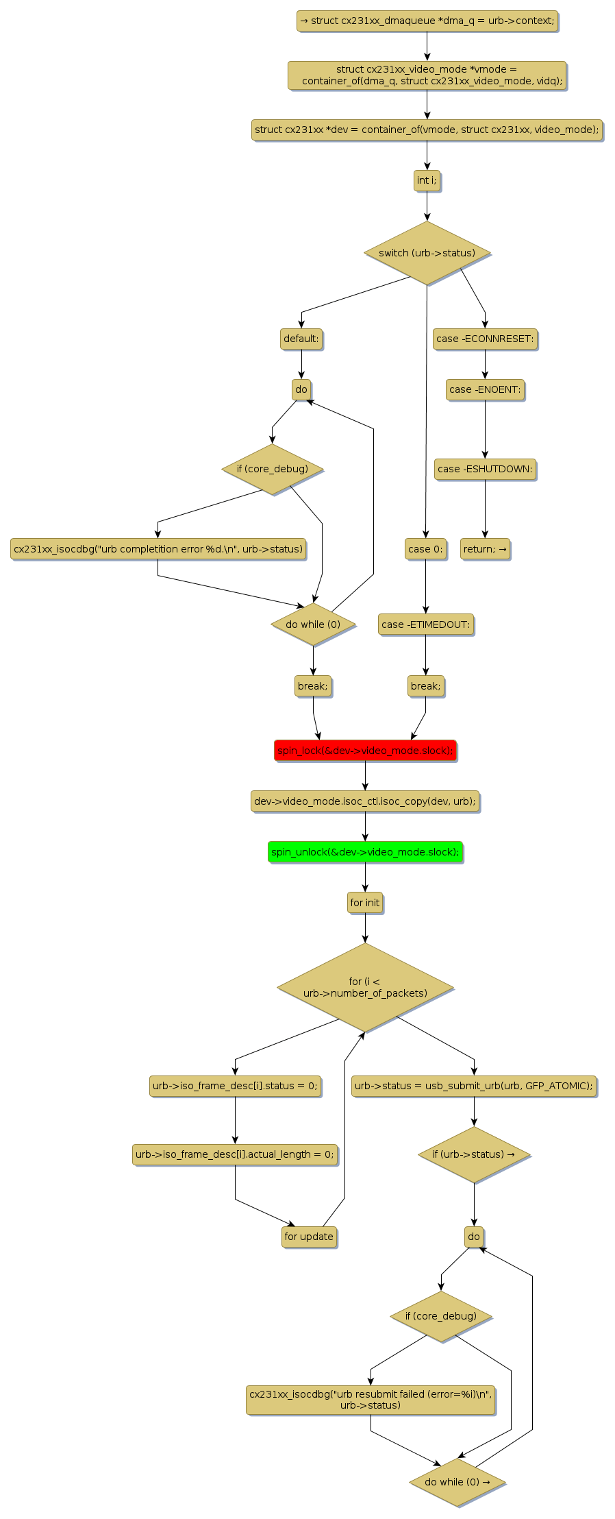
spin lock @ [21145+34+/linux-3.19-rc1/drivers/media/usb/cx231xx/cx231xx-core.c]
Instance Signature: slock
|
The Matching Pair Graph:
|
|
Function Name
|
Control Flow Graph (CFG)
|
Events Flow Graph (EFG)
|
Source Correspondence
|
|
cx231xx_isoc_irq_callback
|
|
|
[20591+25+/linux-3.19-rc1/drivers/media/usb/cx231xx/cx231xx-core.c]
|